SPESIFIKASI
BERBAGAI MACAM  BOILER
Boiler adalah bejana tertutup yang menjadi sarana untuk pembakaran air dingin sampai menjadi air panas atau uap. Air panas atau uap yang bertekanan kemudian dapat digunakan untuk memindahkan panas ke suatu proses atau alat. Air adalah media yang efektif dan murah untuk memindahkan panas ke suatu proses. Ketika air direbus menjadi uap, volumenya meningkat sekitar 1.600 kali, menghasilkan kekuatan yang hampir sama eksplosifnya dengan bubuk mesiu. Hal ini menyebabkan boiler menjadi peralatan yang sangat berbahaya yang harus diperlakukan dengan sangat hati-hati.
Proses
pemanasan cairan sampai mencapai keadaan gasnya disebut penguapan. Panas dipindahkan
dari satu benda ke benda lain melalui beberapa cara yaitu : 
(1)
radiasi, yaitu perpindahan panas dari benda panas ke benda dingin tanpa media
pembawa
(2)
konveksi, perpindahan panas oleh media pembawa, seperti udara atau air dan 
(3)
konduksi, perpindahan panas secara actual kontak fisik, molekul ke molekul.
SPESIFIKASI BOILER:
Contoh spesifikasi boiler terlihat di
bawah ini : 
Permukaan
pemanas adalah bagian dari logam boiler yang mendapatkan panas pembakaran di
satu sisi dan berada  di sisi lain. Luas  permukaan pemanasan boiler dinyatakan dalam
meter persegi. Semakin besar permukaan pemanas yang dimiliki boiler, semakin tinggi
efisien boiler. Jumlah uap yang dihasilkan dinyatakan dalam ton air yang
diuapkan dalam uap per jam. rating maksimum adalah penguapan per jam yang dapat
dipertahankan selama 24 jam. F & A berarti jumlah uap yang dihasilkan dari
air pada 100 °C menjadi uap jenuh pada 100 °C.
Typical
Boiler Specification
Boiler
Make year                                             :
XYZ & 2021
MCR
(Maxiumum Continuous Rating            :
10 TPH (F & A 100 oC)
Rated
Working pressure                                 :
10.54 kg/ cm2(gr) Tube
Fuel
Fired                                                        :
Fuel Oil
Sistem
Boiler 
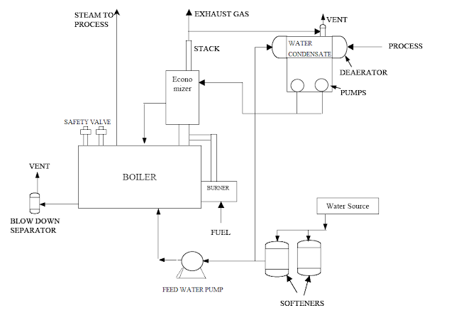
Sistem
boiler pada umunya  terdiri dari: sistem
air umpan, sistem steam dari boiler ke proses atau alat produksi dan sistem
bahan bakar. sistem air umpan menyediakan air ke boiler yang diatur secara
otomatis untuk memenuhi kebutuhan produksi uap. Sistem steam menampung dan
mengalirkan serta mengontrol steam yang dihasilkan dalam boiler untuk
dipergunakan di proses atau alat. Selanjutnya uap dialirkan melalui sistem
perpipaan ke lokasi alat atau proses. Di system boiler ini, tekanan uap diatur dengan
katup dan dimonitor dengan pengukur tekanan uap. Sementara itu sistem bahan
bakar mencakup peralatan yang digunakan untuk menyuplai  bahan bakar untuk ke boiler. Peralatan dalam
sistem bahan bakar tergantung pada jenis bahan bakar yang digunakan dalam system
boiler. Skema typical ruang boiler   terlihat  pada Gambar berikut
Gambar system Boiler
Feed
water atau air umpan adalah air yang disuplai ke boiler yang kemudian  diubah menjadi steam. Dua sumber air umpan
adalah: (1) Kondensat atau steam yang mengembun kembali dari proses dan (2) Air
make up (air baku yang sudah diolah) yang harus berasal dari luar ruang boiler
dan plant proses. Untuk efisiensi boiler yang lebih tinggi, air umpan
dipanaskan terlebih dahulu oleh economizer, menggunakan panas buangan dalam gas
buang.
Ada
banyak jenis dan desain boiler tetapi umumnya masuk dengan salah satu dari dua
kategori berikut :
1.     1. Boiler Fire tube
2.     2. Boiler Water tube
Fire
tube atau boiler "api dalam tabung"; berisi tabung baja panjang yang
dilalui oleh gas panas dari tungku dan di sekitarnya ada air  yang akan diubah menjadi uap yang
disirkulasikan. Boiler pipa api, biasanya memiliki biaya awal yang lebih
rendah, lebih hemat bahan bakar dan lebih mudah dioperasikan, tetapi umumnya
terbatas pada kapasitas 25 ton/jam dan tekanan 17,5 kg/cm2
Gambar boiler pipa api (Fire tube)
Boiler
Water tube atau boiler “air dalam pipa”  adalah boiler dimana airnya yang melewati pipa
dan gas panas yang keluar dari pipa (lihat gambar 2.3) memanaskan pipa yang didalamnya
ada air. Boiler ini dapat berupa tipe drum tunggal atau ganda. Boiler ini dapat
dibangun untuk kapasitas dan tekanan uap yang sangat tinggi dan memiliki
efisiensi yang lebih tinggi daripada boiler tabung api
Gambar boiler water tube
Packaged Boiler: 
Disebut
boiler paket karena hadir sebagai paket lengkap. Boiler ini setelah dikirim ke
lokasi, hanya membutuhkan uap, pekerjaan pipa air, pasokan bahan bakar dan
sambungan listrik yang akan dibuat agar dapat beroperasi. Paket boiler umumnya
dari tipe shell dengan desain tabung api sehingga mencapai tingkat perpindahan
panas yang tinggi baik secara radiasi maupun konveksi.
Fitur
dari boiler paket adalah: 
-  Ruang
pembakaran yang kecil dan laju pelepasan panas yang tinggi menghasilkan
penguapan yang lebih cepat. 
- Sejumlah
besar tabung berdiameter kecil menghasilkan perpindahan panas konveksi yang
baik. 
- Sistem draft paksa atau induksi menghasilkan efisiensi pembakaran yang baik.
- Jumlah lintasan yang menghasilkan perpindahan panas keseluruhan yang lebih baik.
- Tingkat
efisiensi termal yang lebih tinggi dibandingkan dengan boiler lainnya. 
Boiler
ini diklasifikasikan berdasarkan jumlah lintasan – berapa kali gas pembakaran
panas melewati boiler. Ruang pembakaran diambil, sebagai lintasan pertama
setelah itu mungkin ada satu, dua atau tiga set tabung api. Boiler yang paling
umum dari kelas ini adalah unit tiga lintasan dengan dua set tabung api dan
dengan gas buang yang keluar melalui bagian belakang boiler.
Stoker
diklasifikasikan menurut metode pengumpanan bahan bakar ke tungku dan
berdasarkan jenis jeruji. Klasifikasi utama adalah: 
1.
Chain-grate atau traveling-grate stoker Boiler
2.
Spreader stoker Boiler
1.
Chain-Grate atau Traveling-Grate Stoker Boiler 
Pada
boiler ini Batubara diumpankan ke salah satu ujung dari rantai baja yang
bergerak. Saat parutan bergerak di sepanjang tungku, batu bara terbakar sebelum
jatuh di ujung sebagai abu. Kemampuan operator dalam mengatur diperlukan,
terutama saat memasang jeruji, peredam udara dan penyekat, untuk memastikan
pembakaran yang bersih dengan menyisakan minimal karbon yang tidak terbakar di
abu.
Gambar 
Chain-Grate stoker
Spreader Stoker Boiler 
Spreader
stoker  boiler menggunakan kombinasi
pembakaran suspensi dan pembakaran grate. Batubara terus dimasukkan ke dalam
tungku di atas tempat tidur batubara yang terbakar. Batubara berukuran kecil
dibakar dalam suspense, partikel yang lebih besar jatuh ke perapian, di mana
mereka dibakar di lapisan batubara tipis yang cepat terbakar. Metode pembakaran
ini memberikan fleksibilitas yang baik untuk memenuhi fluktuasi beban, karena
pengapian hampir seketika ketika laju pembakaran ditingkatkan. Oleh karena itu,
spreader stoker lebih disukai daripada jenis stoker lainnya di banyak aplikasi industry
Sebagian besar boiler pembangkit
listrik berbahan bakar batubara menggunakan batu bara bubuk (Pulverized) dan
banyak boiler pipa air industri yang lebih besar juga menggunakan model boiler  bahan bakar bubuk ini. Teknologi ini
berkembang dengan baik, dan ada ribuan unit di seluruh dunia, terhitung lebih
dari 90% dari kapasitas berbahan bakar batubara. 
Dalam prosesnya, batubara
digiling (dihaluskan) menjadi bubuk halus, sehingga kurang dari 2%  dalam ukuran +300 mikro meter (µm) dan 70-75%
di bawah 75 mikron, untuk batubara bituminus. Perlu dicatat bahwa bubuk yang
terlalu halus akan membuang-buang tenaga penggilingan. Di sisi lain, bubuk yang
terlalu kasar tidak akan terbakar sempurna di dalam ruang bakar dan
menghasilkan kerugian tidak terbakar yang lebih tinggi. Batubara bubuk dihembuskan
dengan udara pembakaran ke ruang boiler melalui serangkaian nozel burner. Udara
sekunder dan tersier juga dapat ditambahkan. Pembakaran berlangsung pada suhu
dari 1300-1700 °C, sangat tergantung pada kadar batubara. Waktu tinggal
partikel dalam boiler biasanya 2 sampai 5 detik, dan partikel harus cukup kecil
agar pembakaran sempurna terjadi selama waktu ini. 
Sistem boiler ini memiliki banyak keuntungan seperti kemampuan untuk membakar batubara dengan kualitas yang bervariasi, respon yang cepat terhadap perubahan beban, penggunaan suhu udara pra-pemanasan yang tinggi, dll. Salah satu sistem yang paling populer untuk pembakaran batubara bubuk adalah pembakaran tangensial menggunakan empat pembakar dari sudut ke sudut untuk membuat bola api di tengah tungku
Sistem Fluidized bed Combustion  boiler memanfaatkan bahan bakar padat seperti
batubara, kertas, sekam padi, serpihan kayu (saw dust), cangkang sawit. Untuk pembakaran
yang sempurna ditambahkan  pasir silica
sebagai media untuk menyimpan panas. Pasir silica yang bercampur dengan
batubara yang terbakar diberi hembusan dengan FDF Force Draft Fan. Hembusan angin
 melewati furnace nozzle akan
menggerakkan  campuran pasir silika dan
batubara terbakar sehingga  x menyerupa
lava panas  dan bergerak naik turun
sesuai yang dengan tekanan angin yang telah di atur pada fan.
Sistem Fluidized bed Combustion  boiler yang menggunakan metode bubling dapat  memanaskan ruangan dalam dapur bakar dari temperature
700  sampai dengan  950 derajat celcius.. Untuk mencegak
terbentuknya NOx yang berbahaya bagi lingkungan, maka panas di dalam furnace di
kontrol oleh FBC tube agar panas maksimum berada antara 900 – 1000 derajat
celcius
Selain itu dengan terjaganya suhu
dalam temperatur rendah sehingga pasir silca dan abu pembakaran tidak akan
meleleh. Operasi boiler dapat berhenti apabila setelah  meleleh terjadi pengerasan atau membatu. Pada
sistem ini untuk menyaring kotoran di lengkapi Silica Sand Vibrator yang kemudian
pasir silica  di masukkan kembali dengan
otomatis tanpa boiler berhenti.
Sistem Fluidized bed Combustion  memiliki keunggulan signifikan dibandingkan
sistem pembakaran konvensional dan menawarkan banyak manfaat yaitu
fleksibilitas bahan bakar, pengurangan emisi polutan berbahaya seperti SOx dan
NOx, desain boiler yang ringkas, dan efisiensi pembakaran yang lebih tinggi. 
Gambar Fluidized bed Combustion Boiler














 
 
 
 
 
 
 
 
 
 
0 comments:
Posting Komentar